江苏经贸职业技术学院
211 |
985 |
双一流 |
财经
江苏省
高职(专科)
省重点
公办
9488
修德敏行博学多才
400-040-1156, 025-52710189,52710208(兼传真)
https://www.jvic.edu.cn/
更多 >
图片
院校首页
历年分数
历年分数
历年分数
普通类
艺术类
体育类
招生计划
院校计划
投档规则(艺术)
投档规则(体育)
招生政策
招生简章
招生资讯
探校攻略
探校攻略
探校攻略
探校攻略
探校攻略
探校攻略
院校首页
> 招生简章
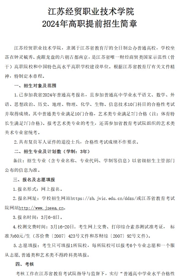
江苏经贸职业技术学院2024年高职提前招生简章
2024-02-18 17:11:33 分享至:
招生简章
招生资讯
江苏经贸职业技术学院2024年高职提前招生简章
2024-02-18 17:11:33